年终奖落袋,钱往哪儿放?这是每年开春许多家庭理财的“第一问”。面对利率下行、资本市场波动的双重夹击,既想要“稳稳的幸福”,又希望有机会博取超额收益的投资者,开始将目光重新投向一类经典产品——分红险。它不仅能提供身故、养老等长期保障,还能通过红利分配分享保险公司的经营成果,成为当下资产配置中的热门选项。
元股证券:ygzq.hk而在分红险市场,人保寿险、太保寿险、泰康人寿作为老牌寿险机构同样也是市场的头部力量,不仅拥有庞大的客户基础和渠道网络,更在分红产品设计、红利平滑机制、康养服务生态等方面积累了深厚经验。面对市场上琳琅满目的分红险产品,投资者该如何穿透营销话术,看懂保单背后的真实价值?
3月,《每日经济新闻》旗下保险深度研究栏目“保通社”选取人保寿险、太保寿险、泰康人寿三家头部寿险公司的热销分红险产品展开专项测评,从产品形态、领取设置、红利分配方式、增值服务、公司综合实力、分红实现率等六大维度进行全方位解析。
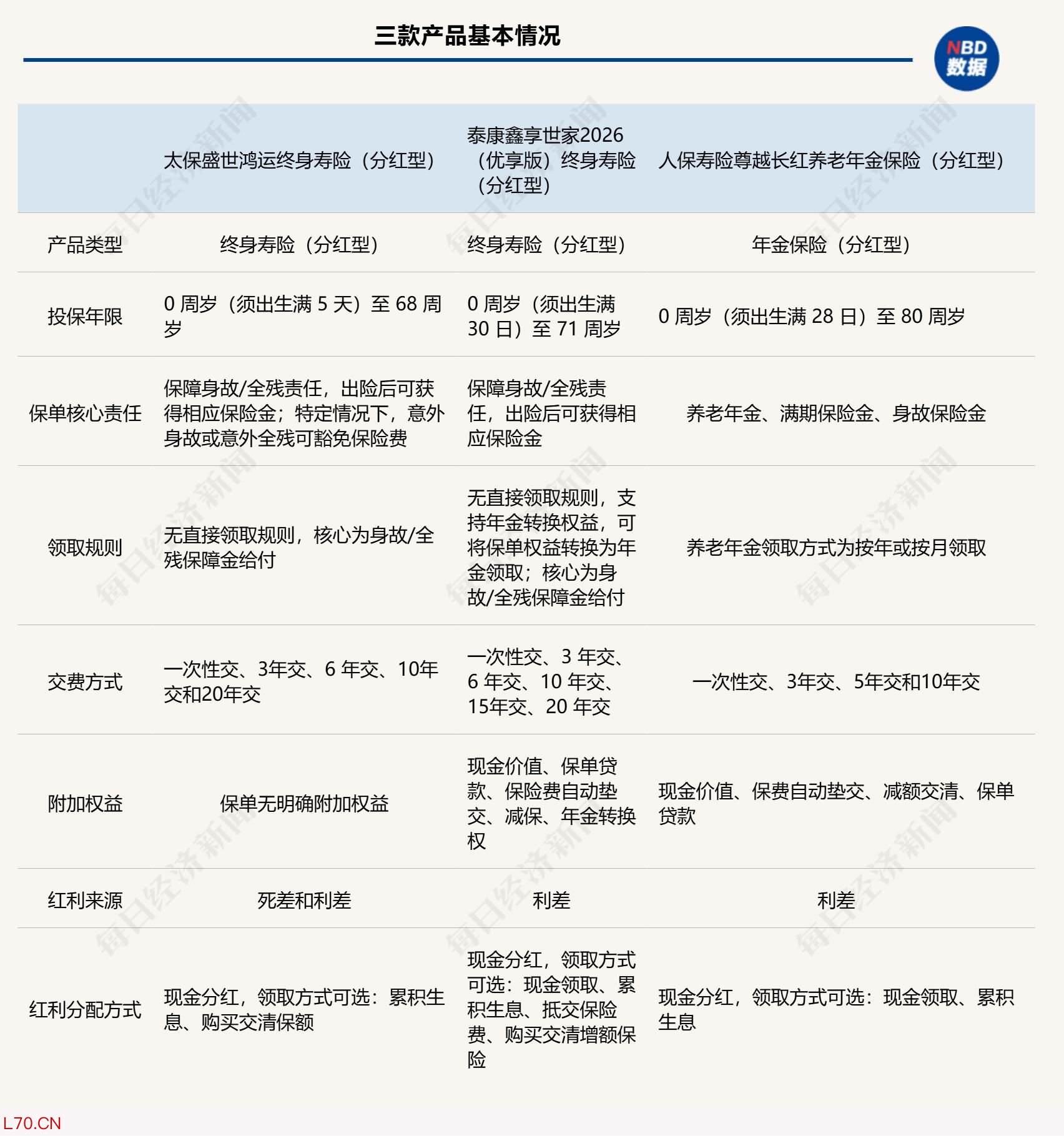
在本期分红险产品测评中,我们将为你详细拆解:太保盛世鸿运终身寿险(分红型)(以下简称盛世鸿运)、泰康人寿鑫享世家2026终身寿险(分红型)(以下简称鑫享世家2026)、人保寿险尊越长红养老年金保险(分红型)(以下简称尊越长红)三款产品,看看哪一款更适合你的资产配置与保障需求。
三款产品核心定位不同:盛世鸿运、鑫享世家2026为分红寿险,以身故/全残保障为核心,分红为增值补充,适配财富传承与高保额保障需求;而尊越长红为分红年金险,以固定现金流领取为核心,侧重养老、长期储蓄。
投保年龄上,尊越长红投保年龄覆盖最广,上限80周岁;鑫享世家2026投保年龄上限至71周岁,对高龄人群非常友好。交费方式上,三款产品均支持趸交和年交,鑫享世家2026年交方式最多,可选择3年交、6年交、10年交、15年交、20年交五种方式,其余两款产品交费方式相对较少。
作为长期领取的年金险,尊越长红主要以稳定的保单收益和现金流为主,涵盖养老年金、满期保险金、身故保险金等多重责任,如果选择3年交,现金价值有望在第7年超过所交保费,持续增长至养老年金领取前;盛世鸿运、鑫享世家2026则主要保障身故、全残等责任,且可同时提供1~2人的保障责任,出险后可获得身故保险金或全残保险金。
三款产品作为分红险,盛世鸿运红利来源于死差和利差,其余两款产品红利来源均为利差,以现金分红的形式将盈余分配给客户。对于红利分配方式,三款产品给出了不同的途径,鑫享世家2026红利领取途径最多,为4种。具体来看,尊越长红只有现金领取和留存红利在账户里累积生息两种选择;盛世鸿运除了累积生息,还能以红利作为一次交清的净保险费购买基本保险金额的途径;鑫享世家2026则在上述两款产品的基础上,还提供了用红利抵交下一期的应交保险费的选择。
元股证券此外,尊越长红、鑫享世家2026还支持保单贷款,其中,鑫享世家2026还能提供年金转换权。
从销售渠道而言,三款产品均为代理人销售产品。
除了保单本身的分红和保障功能外,保险公司会为其客户特别是持有分红险等长期寿险保单的客户提供一系列增值服务。通常来说,保费越高、保单持有时间越长的客户,能享受的服务种类和级别也越高。
作为老牌寿险公司,三家公司均在养老社区方面有所布局,这也成为其在康养方面的一大特色。
从布局的实践来看,泰康保险在养老社区方面的布局较早,2010年,泰康保险集团就成立养老社区品牌“泰康之家”,引入持续照料社区(CCRC)模式,通过创新“一个社区,一家医院”模式和“1+N”多学科照护模式,为长辈们搭建起从疾病预防、健康管理到急救、康复的全方位健康保障。目前,泰康之家养老社区已在全国37城布局47个项目,24地开业27家社区,入住居民超2万人。
中国太保自2021年首个养老社区落地以来,已在全国已布局13城15园,其中9家社区已开业,规划养老服务床位1.65万张。数据显示,“太保家园”已形成“颐养、乐养、康养”三条产品线;“百岁居”项目服务能力辐射全国,在127个城市设立线下智慧体验中心,为银发族提供包括安全、就医、照护在内的多链条、多方位的居家养老服务体系。
人保寿险于2022年发布“暖心岁悦”康养服务体系,并同时构建五个可扩展性子品牌,统筹规划服务体系,包括“暖心伴”(机构养老)、“暖心居”(居家养老)、“暖心医”(全景医疗)、“暖心护”(健康护理)、“暖心游”(旅居养老)。截至2025年9月,“暖心岁悦”机构养老服务布局全国14个省份24个地市,合作50家养老机构,并在持续拓展;服务适配产品已累计至88款,涵盖惠民型个人养老金等多类主打产品,满足客户多元化保障需求。
从这三款产品的附加服务来看,投保额度达到一定给规模,均会得到险企养老社区的入住资格。其中,尊越长红总保费达到100万元(应收+实收保费总计)即支持对接人保寿险暖心岁悦养老服务;盛世鸿运产品满足条件即可享受太保“保险+康养”生态体系提供的增值服务,涵盖健康管理、养老社区入住权益等;鑫享世家2026投保达标准后可对接“幸福有约”,获得泰康之家养老社区入住资格。
分红险的未来收益表现与保险公司的长期履约能力密切相关。通常而言,经营时间久、资本金充足、评级优良的公司,更能保障消费者的分红权。
泰康人寿成立于1996年8月。2016年8月18日,泰康人寿获批集团化改组,更名设立为泰康保险集团股份有限公司,同年11月28日,泰康人寿开业,泰康保险集团所属保险业务及相关资产、负债转移至泰康人寿。截至2025年底,公司总资产超2万亿元,规模保费收入超2690亿元,综合偿付能力充足率249%。公司经营近30年,分红险运营经验也较为丰富:2025年四季度分红险账户净现金流733亿元,为分红险红利派发提供了较强的现金流支撑。公司披露分红险红利实现率产品超过100款,分红实现率披露时间长达十余年,多款产品近7年累积分红实现率在75%以上。
太保寿险成立于2001年11月,是中国太平洋保险(集团)股份有限公司旗下专业寿险子公司,注册资本金86.282亿元,总资产2.68万亿元。2024年,太保寿险实现规模保费2610.80亿元,同比增长3.3%;实现新业务价值132.58亿,同比增长20.9%;净利润358.21亿元,同比增长83.4%;综合偿付能力充足率210%。在太保寿险100余款现金分红产品中,分红实现率极大值为145%,极小值为40%;20款保额分红产品中,增额红利实现率均为70%,终了红利实现率极大值96%,极小值为36%。老产品跟上年相比保持不变,新产品分红实现率在83%~145%之间。
人保寿险成立于2005年11月,是中国人民保险集团股份有限公司旗下成员,注册资本257.61亿元。公司总部设在北京,机构网点布局完善,在全国31个省、自治区、直辖市和5个计划单列市设立36个省级分公司,在301个地市、1593个县(市、区)设立分支机构和服务网点。
在盈利能力方面,三家寿险公司去年前三季度净利润均为正增长。太保寿险盈利最高,为340.8亿元;人保寿险同比增速最大,净利润为139.8亿元,同比增长467.6%。
投资收益方面,近三年平均投资收益率显示,人保寿险(4.11%)最高,太保寿险(3.06%)次之,泰康人寿(2.92%)最低。从近三年平均综合投资收益率来看,人保寿险以6.1%领先,是三家投资能力的绝对佼佼者;泰康人寿(6.09%)次之,太保寿险居末(4.06%)。
从偿付能力来看,三家上市险企核心偿付能力充足率均高于100%、综合偿付能力充足率均在200%左右,均远超监管要求,偿付能力安全垫充足。其中泰康人寿核心偿付能力(195.24%)、综合偿付能力(284.16%)数值均为最高。根据监管对于偿付能力风险综合评级结果,太保寿险最新一期风险综合评级结果为AA级,泰康人寿和人保寿险最新为A级。
保险专家建议,消费者要根据自己的风险状况和风险转嫁的需要来选择保险产品,同时也要综合考虑家庭保障需求和经济收入情况。
海量资讯、精准解读,尽在新浪财经APP
责任编辑:曹睿潼 什么时候加仓
元股证券|正规配资全牌照实盘证券官网提示:本文来自互联网,不代表本网站观点。